國務院關于做好自由貿易試驗區第七批
改革試點經驗復制推廣工作的通知
國函〔2023〕56號
各省、自治區、直轄市人民政府,國務院各部委、各直屬機構:
建設自由貿易試驗區(以下簡稱自貿試驗區)是黨中央、國務院在新時代推進改革開放的重要戰略舉措,肩負著更好發揮改革開放綜合試驗平臺作用,為全面深化改革和擴大開放探索新途徑、積累新經驗的重大使命。按照黨中央、國務院決策部署,自貿試驗區所在地區和有關部門結合各自貿試驗區功能定位和特色特點,全力推進制度創新實踐,形成了自貿試驗區第七批改革試點經驗,將在全國范圍內復制推廣。現就有關事項通知如下:
一、復制推廣的主要內容
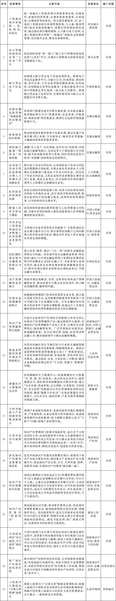
(一)在全國范圍內復制推廣的改革事項。
1.投資貿易便利化領域:“工程建設項目審批統一化、標準化、信息化”、“出口貨物檢驗檢疫證單‘云簽發’平臺”、“航空貨運電子信息化”等3項。
2.政府管理創新領域:“水路運輸危險貨物‘謊報匿報四步稽查法’”、“海事政務閉環管理”、“國際航行船舶‘模塊化’檢查機制”、“應用電子勞動合同信息便捷辦理人力資源社會保障業務”、“醫藥招采價格調控機制”等5項。
3.金融開放創新領域:“跨境人民幣全程電子繳稅”、“對外承包工程類優質誠信企業跨境人民幣結算業務便利化”、“證券、期貨、基金境外金融職業資格認可機制”、“動產質押融資業務模式”、“科創企業票據融資新模式”、“知識產權質押融資模式創新”等6項。
4.產業高質量發展領域:“制造業智能化轉型市場化升級新模式”、“健康醫療大數據轉化應用”、“專利導航助力產業創新協同聯動新模式”、“專利開放許可新模式”、“深化知識產權服務業集聚發展改革”等5項。
5.知識產權保護領域:“知識產權糾紛調解優先機制”、“知識產權類案件‘簡案快辦’”、“專利侵權糾紛‘先行裁駁、另行請求’裁決模式”等3項。
(二)在特定區域復制推廣的改革事項。
1.在自貿試驗區復制推廣“推廣知識產權海外侵權責任險”。
2.在沿海地區復制推廣“入海排污口規范化‘分級分類管理’新模式”。
二、高度重視復制推廣工作
各地區、各部門要以習近平新時代中國特色社會主義思想為指導,深入貫徹黨的二十大精神,深刻認識復制推廣自貿試驗區改革試點經驗的重大意義,將復制推廣工作作為貫徹新發展理念、推動高質量發展、建設現代化經濟體系的重要舉措。要把復制推廣第七批改革試點經驗與鞏固落實前六批改革試點經驗結合起來,同一領域的改革試點經驗要加強系統集成,不同領域的改革試點經驗要強化協同耦合,推動各方面制度更加成熟更加定型,把制度優勢轉化為治理效能,推進治理體系和治理能力現代化,進一步優化營商環境,激發市場活力,建設更高水平開放型經濟新體制。
三、切實做好組織實施
各省(自治區、直轄市)人民政府要將自貿試驗區改革試點經驗復制推廣工作列為本地區重點工作,加強組織領導,加大實施力度,確保復制推廣工作順利推進、取得實效。國務院各有關部門要結合工作職責,主動作為,指導完成復制推廣工作。需報國務院批準的事項要按程序報批,需調整有關行政法規、國務院文件和部門規章規定的,要按法定程序辦理。各地區、各部門要統籌發展和安全,落實好安全生產責任,強化復制推廣全過程風險防控。商務部要牽頭組織開展復制推廣工作成效評估,協調解決重點和難點問題。重大問題及時報告國務院。
附件:自由貿易試驗區第七批改革試點經驗復制推廣工作任務分工表
國務院
2023年6月24日
(此件公開發布)
附件
自由貿易試驗區第七批改革試點經驗
復制推廣工作任務分工表


